HDFS-50 持久腐蚀力学拉伸试验机
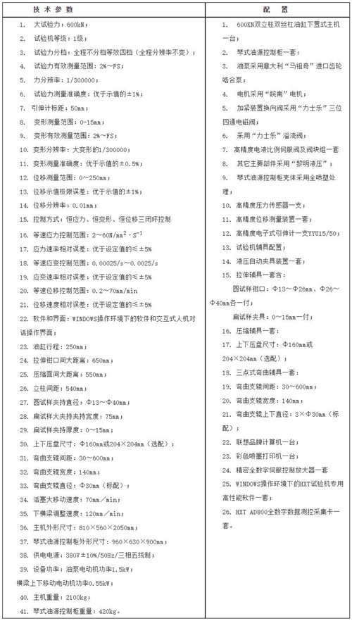
一、设备参数及配置

二、主要用途:
WAW系列微机控制电液伺服试验机主要用于金属材料的拉伸、压缩、弯曲等力学性能试验。增加相应附件后可对混凝土、砖、瓦、橡胶及其制品进行检测。
本机由双立柱双丝杠油缸下置式主机及琴式油源控制柜组成,油泵采用意大利马祖奇进口低噪音高性能齿轮泵。拉伸空间位于主机上方,压缩、弯曲试验空间位于主机下方即中横梁和工作台之间。试验空间的调整通过中横梁移动来实现,中横梁升降采用链条传动。
本机采用计算机全自动闭环控制、传感器测力、计算机屏幕实时显示、具有存储打印功能、试样液压自动夹紧。试验完成后自动求取材料的大力、抗拉强度、屈服强度、弹性模量、断后伸长率、断面收缩率等试验结果。
三、功能与特点:
特制超厚钳口座在钳口夹持试样时、使钳口完全包容在钳口座体内,使试样夹持更加可靠,杜绝了因钳口座浅而呈喇叭状变形损坏的可能,大大提高了设备的使用寿命。
在钳口座和钳口卡板之间增加了耐磨衬板,杜绝金属拉伸过程中氧化皮掉入致使钳口座斜面划伤报废的现象,使夹持过程更顺滑、夹持更牢靠。
本机稳定平衡、噪音低,效率高,具有较宽的调速范围
四、软件功能介绍
(一)系统的优点:
(1)全系统无电位器等可调器件,用户使用方便;
(2)系统全数字设计,精度高、稳定、安全;
(3)系统采用数字调零和参数标定;
(4)系统控制参数可以自动标定,不会出现技术人员走后系统无法使用的现象发生;
(5)试验结束后,系统自动分析试验数据和曲线,也可在人工干预下分析;
(6)可按客户的要求定制特殊的试验报告;
(7)系统软件集成GB/T228-2002等三十多种标准或试验方法;
(8)软件简单明了,易于操作;
(9)软件可以显示负荷的加载速度;
(10)通过网络可以查询、打印、浏览试验数据。
(二)测控采集卡简介:
(1)测控采集卡的外观

(2)测控采集卡的电路简介:
AD800全数字数据测控采集卡是基于PCI接口的微机内置式PCI试验卡,符合PCI2.1规范。该卡可直接插入微机的任一PCI插入槽中,通过简单的连线,直接连接到试验机,即可实现微机自动测量与控制,真正做到即插即测。AD800试验卡集程控放大A/D转换、数字量I/O、计数及脉冲发生(PWM)、方波发生(SWP)等功能于一体,其系统结构可靠简洁,并且具有十分良好的互换性。
(3)AD800采集卡的技术性能:
全系统采用数字化设计,安全、稳定、可靠、精度高;
全系统无任何可调器件,数字调零和测控参数自动标定;
系统集成CPLD运算器件,具备高速运算能力,实时处理数字信号;
本系统采用PCI2.1总线标准,易扩展、易升级而且做到“即插即用”;
自动检零。
九、测控软件简介:
(1)MaxTest软件简介:
基于WINDOWS操作平台,软件操作简单、功能强大,人机对话式结构;
分四档数码显示试验力值,精度为每档量程20%开始示值的±1%;
分四档数码显示变形,精度为每档量程20%开始±0.5%;
同时记录力-时间,变形-时间、力-变形试验曲线,可随时切换观察,任意放大缩小,水平或垂直移动,实时高速采样;
采用人机交互方式分析计算测试材料的机械性能指标,试验结束时系统会自动计算弹性模量、屈服强度、抗拉强度等结果,在自动分析的基础上,还可以人工干预修正分析结果,提高分析的准确性;
试验数据采用标准数据库管理方式,自动保存所有试验数据和曲线;
试验过程中实时显示试验曲线,试验完成后试件的测试数据、曲线和试件信息都会在这操作窗口中显示出来;
该套控制软件现在已经集成了100多种标准或试验方法,这么多国标可以满足客户的多方面试验的需要,试验报告方法可以根据客户的需随时进行定制和更新,这样可以为客户带来极大的使用方便;
可对历史试验数据进行数据库查询,只需输入一定的条件,可以把试验数据立即找到;
力值和变形可以自动标定,在我们调试完成后,如果用户感觉示值不准或者测控参数被改动,只需点击自动校正按钮,系统参数就会恢复到调试时的状态;
只需用鼠标操作就可以对两个采集通道进行调零,系统一般只需一次调零即可,在正常使用情况下,系统会自动回到真正的零点;
可对一批同类试件进行汇总分析,对测控数据进行对比并计算平均值,可以对试件进行成批汇总打印;
提供多种报表打印格式,用户可根据需要编辑任何格式的报表(批量处理、控制编程器、MaxDoc报表处理器、MaxXls报表处理器等);

五、质量保证
设备在订货方正式验收合格后,视为正式交货。设备三包期为正式交货之日起一年(供应商另有延期规定的除外),在三包期内,供货方对设备出现的各类故障及时服务维修。保修期外设备在使用过程中发生故障,供货方及时到订货方服务,积极协助订货方完成维修任务。
六、售后质量服务
1、设备在订货方正式验收合格后、视为正式交货。设备三包期为正式交货之日起一年。个别配件长质保期为3年
2、培训
(1)本试验机到需方场地内,我方人员到场调试。为需方1-2名操作人员进行培训,培训地点可在需方公司内,也可在我公司。
(2)培训必须达到正确使用试验机、软件操作和一般维护和故障处理。
3、维修服务
(1)咨询服务供方随时电话或书面解答产品使用的疑问。
(2)故障保修期间内,供方24小时内为用户作出故障排除方案并通知用户,如解决不了,供方派人上门服务。
(3)保修期内人为或自然灾害引起的故障或损坏,仅收取维修成本费。
4、以下情况不属于保修范围
(1)因不正常操作及人为或自然灾害引起的故障或损坏。
(2)未经我方同意自行拆卸改机部分(如微机、主机、线路等)造成的损坏。
(3)未经我方同意任意安装有病毒软件、任意删除电脑文件或自解注册号使用不能正常工作造成试验机不能工作。
5、更新服务
(1)为用户升级试验软件,优惠为用户扩展实验功能。
(2)用户向公司购买的其他附件只收取材料和加工费,不索取管理费。